成都成保发展股份有限公司(简称:成都成保)始创于1970年,其前身为交通部成都汽车保修机械厂,系国家二级企业;2002年改制作为子公司加入3044am永利集团。公司现位于成都市新都工业东区,是一家集研发、生产、销售和服务于一体的行业领军企业。产品线覆盖机动车安全检测、特种车辆性能检测、汽车尾气排放监测、智慧交通治理等多个领域。公司是行业内历史最悠久的企业,其规模、产品品种等均位于行业前列。

作为国家级高新技术企业,公司深耕机动车检测领域四十余载,一直引领着中国机动车检测行业的发展方向。20世纪80年代初,公司成功研制中国首台汽车侧滑台、车速表和反力式汽车滚筒制动台,奠定品牌根基。2000年,在国内推出首台套工况法汽车排放测试系统,并于2003年率先投放北京市场,为2002北京奥运蓝天任务提供了重大装备保障。随后,公司陆续推出成保牌机动车排气分析仪、透射式烟度计、光学平台等系列产品,实现机动车污染治理全产业链赋能。近年来,全新推出智慧公路不停车治超设备及控制系统、NEVST系列新能源汽车运行安全性能检验系统、特种车辆性能检测设备及控制系统,以及系列QZD机动车安全(综合性能)检测系统和DCG系列机动车排放检测业务信息系统。深度融合新一代信息技术与行业监管规范,构建覆盖全检测场景的智能中枢,为汽车安全检验、汽车尾气检测及公路安全治理与运输秩序优化提供全场景解决方案。
公司已掌握多项机动车检测关键技术,先后斩获国家科学技术进步奖2项、交通部科学技术进步奖2项、省级科技进步奖1项、市级科技进步奖1项,拥有专利授权近60项(发明专利8项),软件著作权登记21项。
成都成保是多家行业协会的核心单位,并发起成立了中国汽车保修设备行业协会。公司技术专家分别担任全国机动车运行安全技术检测设备标准化技术委员会(SAC/TC364)副主任委员和全国机动车计量分技术委员会副主任委员,深度参与行业标准建设。先后主导或参与了31项国家及行业标准(含计量检定规程)的起草与修订工作,持续推动行业规范化与高质量发展。其机械台体质量与底盘测功机控制技术广受行业推崇,且多次承办国家级技术试验和计量比对试验,在业内享有极高知名度。公司业务覆盖全国30个省、自治区和直辖市。

截至目前,公司已累计销售机动车安检线、工况法环保检测线各2000余条,项目实施经验丰富,产品广泛应用于全国各类检测机构及部队单位,并远销东南亚、非洲、南美洲等全球10多个国家和地区。同时,公司依托大数据、物联网、人工智能等技术,为智慧云检测、智慧交通等领域提供最专业的产品服务。产品已成功应用于京珠高速、广东省粤东粤西高速、珠三角绿色通道、湖南石门、湖南常德等非现场执法公路治超项目,取得了良好的社会和经济效益。
今天的成保,始终秉承专业、创新之理念,在新时代将继续砥砺前行,不忘初心,精益求精,与时俱进,为检测行业的发展再度增辉。
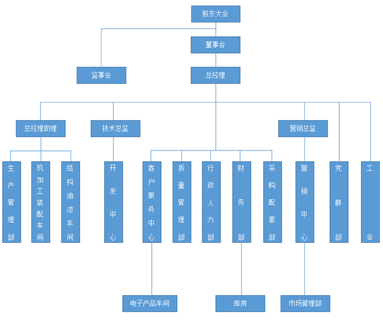
组织机构图:

公司网址:http://www.cdcb.com.cn