以下文章来源于国民经略,作者牲产凯风
https://mp.weixin.qq.com/s/Bql6PEhcBPAUqxQlnp-KGw
第四次科技革命,全面加速了。
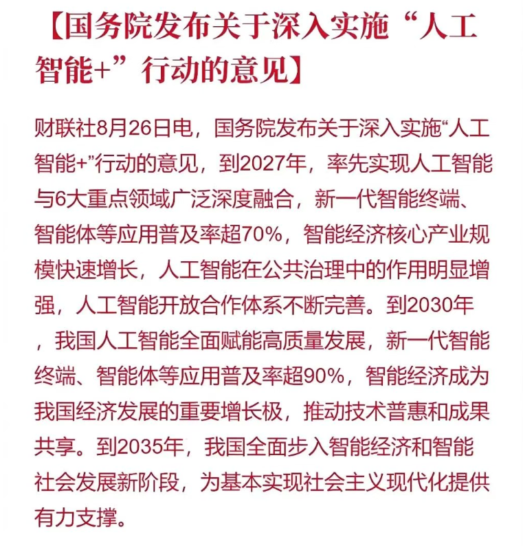
日前,国务院印发《关于深入实施“人工智能+”行动的意见》,提出“三步走”发展目标,2027年AI应用普及率超70%,2030年超90%,智能经济成为经济发展重要增长极,2035年全面步入智能经济和智能社会发展新阶段。

这被称为“人工智能2035规划”,也是继10年前“互联网+”行动之后,我国祭出的又一个重量级国家行动,吹响“全面AI”的集结号。
两年应用普及,五年成为重要增长极,十年全面迈向智能经济和智能社会……这是时间表和路线图,也是前所未有的历史机遇。
未来已来,AI即将成为新一代的“水电煤”。“人工智能+”行动,影响有多大?
01
国家文件首提“智能经济”,释放了什么信号?
任何一种新技术,一旦以“经济”来命名,足以说明从实验室走向千行百业,从科技革命转向产业变革,从新兴产业成长为支柱产业。
根据此前规划,到2030年,我国人工智能核心产业规模超过1万亿元,带动相关产业规模超过10万亿元。
10万亿级的超级体量,只有房地产才能与之相匹敌。
但论对经济、产业、消费、民生的全面拉动效应,在国民经济中的战略重要性,却非房地产所能比。
当房地产遭遇大转折,智能经济将取而代之,成为未来最重要的增长极,也是未来10年重塑大国博弈、区域竞争格局的最大变量。
从房地产到智能经济,不只是一个产业对另一个产业的替代,更是支柱产业的全面重构与升级。
房地产经济依赖的是最传统的生产要素—土地,而智能经济背后则有“第四生产要素”之称的数据,这是更高的技术范式,也是更高的经济形态。
如今,以人工智能为核心的第四次科技革命,正在迎来“奇点”时刻。
这轮支柱产业之变,不是纸面上遥不可及的未来,而是未来几年就将到来的现实。
按照“三步走”路线图,2030年智能经济将成为重要增长极,2035年智能经济、智能社会将全面形成。

智能经济的大爆发,“人机共生”的智能社会遥遥在望,有望带动一批世界级人工智能企业的诞生,引领新一轮城市大洗牌。
在这场时代变革中,中美科技企业正在走向前场。一边以英伟达、OpenAI、微软、谷歌、亚马逊、Meta为龙头,一边以华为、阿里、腾讯、字节跳动、科大讯飞、DeepSeek为代表。
这是全球人工智能竞争的生力军,也是再造智能经济新支柱产业的领跑者。
02
中美AI竞争,中国何以抢回主动权?
放眼全球,几乎所有主要经济体,无不把人工智能置于核心战略高位。
美国提出人工智能曼哈顿计划,将其视为21世纪重塑全球力量平衡的关键;欧盟发布人工智能大陆行动计划,剑指全球AI领导地位。
中国连续两年将“人工智能+”行动写入政府工作报告,出台国家级顶层设计文件,将此作为“赢得全球科技竞争主动权的重要抓手”。

过往几次科技革命,中国更多作为追随者而存在,但人工智能革命,中国已经走在前场乃至主场,竞争格局悄然逆转。
一方面,人工智能核心科技“卡脖子”的局面不复存在,从算法、算力到大模型,正在形成全方位破局之势。
今年初,DeepSeek的横空出世,打破了过去经由高端算力芯片构筑的AI长城,通过算法创新形成阶段性的“弯道超车”。
随后,华为推出新一代昇腾芯片,“用数学补物理、非摩尔补摩尔,用群计算补单芯片“,打破算力芯片垄断。
英伟达专为中国市场定制的阉割版芯片H20的停产,与此不无关系。
同一时期,科大讯飞推出国内首个也是迄今唯一基于全国产算力平台训练的深度推理大模型星火X1,整体效果对标OpenAI o3等一流大模型,在幻觉治理准确率上大幅领先业界,将“自主可控”推向新的高度。
从DeepSeek的算法突破,到华为昇腾的算力破壁,再到科大讯飞的全栈自主可控大模型,中国在AI核心领域正在迎头赶上乃至后来居上。
另一方面,人工智能成于技术突破,而兴于大规模应用。“人工智能+”的成败,决定了AI发展的未来。
正如微软总裁布拉德·史密斯所说,决定中美AI胜局的关键,不在于谁的技术更先进,而在于谁能在全球市场得到更广泛的应用。
AI资本开支动辄上千亿元乃至数万亿元,如果没有商业化的应用场景,无法形成科技、资本、产业、应用的正向循环,恐怕难以为继。
与美国相比,中国最大的优势在于数据资源丰富,产业体系完备,应用场景广阔,市场空间巨大,构成“人工智能+”时代的主场优势。
正因为这一点,高层强调将“突出应用导向”与“自立自强”相提并论,“人工智能+”行动就是这一逻辑的体现。
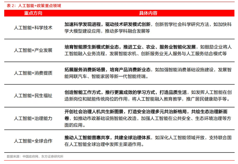
根据文件,“人工智能+”聚焦于六大行动,即AI+科学技术、+产业发展、+消费提质、+民生福祉、+治理能力、+全球合作,擘画出大规模应用的路线图。

从六大行动来看,人工智能绝非简单的降本增效,而是赋能千行百业;不只是生产力之变,更有生产关系的重塑。
它惠及的不只是科技进步和产业升级,更有提振消费、改善民生、强化治理能力乃至全球竞争合作格局。
大规模应用,直接打开人工智能更大的想象空间。
如果局限于AI本身,哪怕增速一路狂飙,产业规模势必有限;一旦立足于“人工智能+”,整个市场能级将迎来十倍乃至数十倍的大扩容。
先行者总能率先享受到科技的果实,而深扎AI“根红利”的企业,则有望后来居上,成为新的龙头。
近日,各大科技企业发布2025年中报,从美国的Meta、微软、英伟达到中国的腾讯、阿里云、科大讯飞,营收纷纷实现两位数增速,科大讯飞上半年收入更是创下同期新高。
AI正是共同的驱动力,“人工智能+”行动更让中国企业如虎添翼,科大讯飞是最大的受益者之一。
今年上半年,科大讯飞AI+教育收入增长23%,AI+医疗业务同比增长21%,AI办公本、翻译机、录音笔等智能硬件产品在中、日、韩、美等重点国家营收增幅达346%。
AI相关产业几乎全线飘红,得益于科大讯飞建立起的涵盖底层技术、产业场景、消费体验、社会服务、公共治理到全球扩展的产业矩阵,与国家“人工智能+“六大行动形成全方位对接,堪称“人工智能+”行动的落地样板。
日前,在数博会召开前夕,科大讯飞发布“城市智能体”概念方案,赋能城市全域数字化转型,成为“AI+治理能力”行动的积极践行者。
不只是城市治理,讯飞在几乎所有领域都形成领跑之势:
讯飞星火大模型之于底层技术,行业/专业大模型之于产业融合,AI硬件之于新消费,星火教师助手、讯飞智医助理之于民生服务,多语种大模型之于AI出海……
一家企业如此,无数家龙头企业汇聚的磅礴之力,终将带动“人工智能+”的全面腾飞,成为重塑全球AI竞争的重要力量。
03
人工智能+,何以擎起大国经济“重要增长极”?
每一个超级大产业,对经济增长的贡献总是有迹可循的。房地产背后的大基建大投资,工业背后的大制造大生产,无不如此。
“人工智能+”之于经济增长,可用国家文件中的“四新”来形容:
新基础设施、新技术体系、新产业生态、新就业岗位。
新基建着眼的是有效投资,新技术带来的是新质生产力,新产业诉诸的是新供给和新需求,新就业对准的是高质量就业。
单看人工智能本身,以算法、算力、数据为核心的新基建,就足以带来每年数千亿的高能级投资,更不用大模型释放出的增长新动力。
购机机构预测,2028年,全球AI支出将从2000多亿美元跃升到6000亿美元以上,年复合增长率为28%。

今年初,美国四大科技巨头宣布向AI投资逾3000亿美元,中国龙头企业的AI资本开支也达数千亿元。
阿里、腾讯、华为、科大讯飞等企业纷纷扩大资本开支,布局智算中心、数据标注基地等AI新基建,足迹遍布国内外多个城市。
科大讯飞、华为、合肥市国资企业斥资超百亿元,联合打造中国国产超大规模智算平台“飞星二号”,就是其中的代表,该平台已于今年初交付首批算力。
一个平台投资动辄上百亿,遍布全国的智算中心,能为城市经济、产业发展带来多少新的增长空间,不难想象。
如果将视野拓宽到“人工智能+”,AI正在渗透到无数行业,带动产业升级,催生众多新产业、新业态、新模式,通过“需求牵引供给、供给创造需求”,创造出10万亿乃至更大的超级市场。
从工业机器人到人形机器人,从智能驾驶到无人驾驶,从智能制造到智慧教育、智慧医疗、智慧城市、智能交通……AI将通过对劳动力、资本、全要素生产率的重塑,带动经济增长的再跃升。
“AI+产业发展,是走得最快的领域之一。
不说智能工厂、黑灯工厂、无人车间早已俯拾皆是,智能驾驶、无人驾驶也在深入日常生活,就连一些传统行业,借助行业大模型等AI底座,也已搭上AI的高速快车。
石化、煤炭、钢铁产业,一向以“傻大黑粗”的面貌示人,但华为、腾讯与煤矿企业共同打造的无人矿卡,中国石油、中国移动、华为、科大讯飞共建的昆仑大模型,正在让传统产业充满科技范。
“时尚”是面子,进步才是里子。无人矿卡对高危行业人力的解放,3000亿参数的昆仑大模型对于油气勘探、炼油化工的智能化改造,无不带来显著的经济效应。
生产力的提升只是一方面,AI催生出的新产业、新业态、新模式,更为经济发展、消费升级带来全新增长点。
这在教育、医疗、健康等核心领域体现得最为明显,智能学伴、智能教师、智能健康助手早已屡见不鲜。

未来一旦具身智能(人形机器人)取得突破,智能体将从线上走到千家万户,“智能社会”将会成为现实。
这是巨大的发展增量,也是再造世界级企业的重要变量,最早布局的企业已经享受到“AI+”的行业红利。
数据显示,科大讯飞今年上半年AI学习机营收翻番,讯飞智医助理拓展至697个区县超7.5万个基层医疗机构,个人医疗AI助手讯飞晓医APP累计完成超1.4亿次AI咨询量。
这些新产业、新业态、新模式,带来的不只是规模意义上的增长,更是产业升级、消费提质、民生改善、就业扩容等高质量的发展。
04
抢滩10万亿级大产业,谁能走在前列?
AI已来,人工智能浪潮浩浩荡荡,10万亿级的大产业,势必引来无数国家、城市、企业竞相争夺。
外有大国博弈、科技竞争,内有技术迭代、产业内卷,无论对于企业还是城市来说,唯有不断进化,方能立于不败之地。
其一,在国家战略中率先卡位乃至拿下“国家队”名号的企业和地方,越能将政策红利转化为市场红利,将科技优势转化为产业优势。
早在2017年,我国就开始打造国家人工智能开放创新平台,以此作为“国家队”引领科技产业创新,腾讯、科大讯飞等跻身首批成员。
截至目前,我国共有23家人工智能国家队成员,广东、北京、上海、安徽等地位居前列,这些地方正是人工智能的第一方阵,也是智能经济的生力军。
其二,率先实现从算力、算法到应用与生态完整闭环,形成“人工智能+”六大行动的集成优势,有望先行拓展产业化的庞大版图。
与传统产业相比,人工智能以产业链长、赋能面广、带动力强、生态效应突出而著称,从算力到大模型再到全行业应用,无不存在庞大的商业空间。
正因为AI能够赋能千行百业,每一个领域都将成为兵家必争之地,腾讯、阿里、联想、科大讯飞等企业不约而同喊出“ALL in AI”或“AI in ALL”的口号。
作为先行者之一,科大讯飞已构建“1+N”的产业闭环和G端、B端、C端的商业闭环,为“AI+”大规模应用提供可复制的样板。
其三,自主可控不是选择题,而是必答题。拥有自主可控核心技术,在源头上做自主创新,走“难而正确的路”的企业,才能走得最远。
大环境越是变幻莫测,国际环境越是充满不确定性,“自主可控”就越是未来政策的最大确定性,关乎战略安全,更关乎长远发展。
正如科大讯飞董事长刘庆峰所说的,“没有自己的算力底座和技术生态,就等于在别人的地基上建高楼,随时可能塌掉。”
华为为何对国产算力芯片念兹在兹,科大讯飞为何将“全栈国产化”作为追求,原因就在于此。
“坚持自主可控、面向民生刚需、面向国家战略需求以及赋能科研与生产”,这套AI方法论,当成为所有企业的共同追求。
第四次科技革命已在路上,时代大幕正在拉开,但竞争不会一战而终,唯有不断“自我革命”,才能一直走在前列。